Ford sa rozhodol patentovať celkom zaujímavé riešenie pre svoj obľúbený model F-150. Má na to aj vcelku dobrý dôvod. Patent spojený s treťou nápravou by jednak mohol priniesť zvýšenie nosnosti vozidla, ale existuje aj šanca, že by tretiu nápravu mohol poháňať elektromotor.
Automobilky sa často rozhodujú patentovať si rozličné riešenia, ktoré nakoniec ani nepoužijú v sériových vozidlách. No v prípade modelu Ford F-150 by sa mohol tento nápad dostať blízko k realite. Prestavba štandardného terénneho vozidla s dvojicou náprav na vozidlo s troma nápravami nie je až tak nezvyčajná.

Náhrada za drahý balík úprav
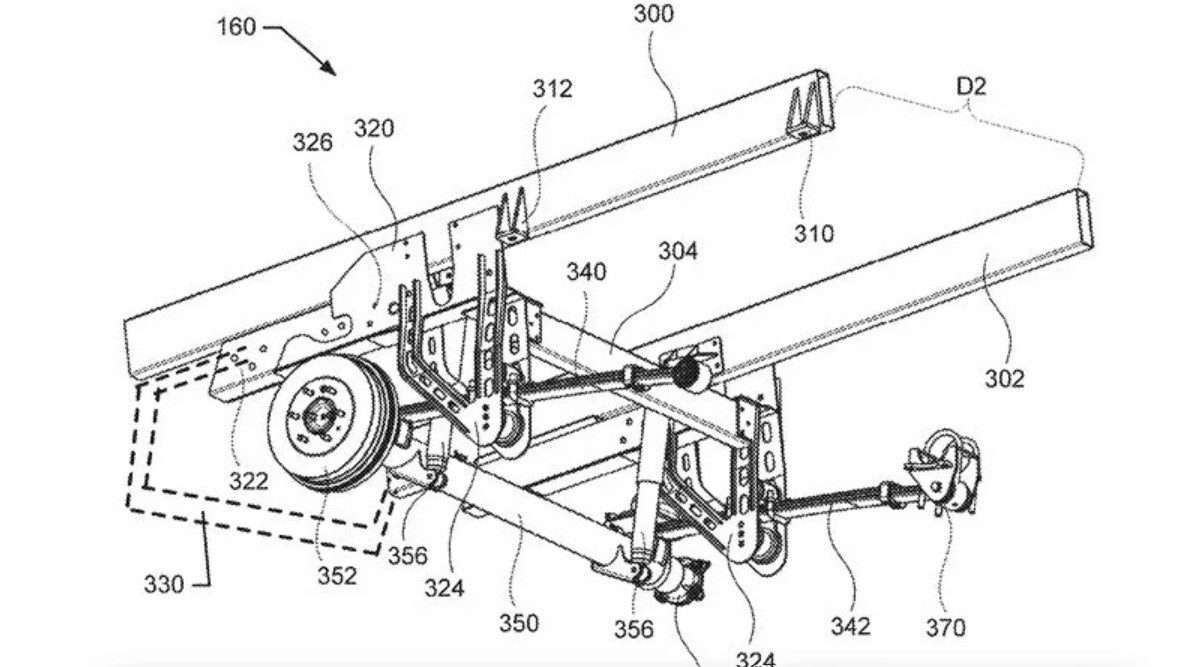
Spoločnosti ako Rezvani či Hennessey sa neboja pretvoriť čokoľvek a pripodobniť to na vozidlá, ktoré často zostávali doménou armády či záchranárov. Ford údajne tiež koketuje s myšlienkou pridania tretej nápravy na model F-150. S touto informáciou prišli ľudia z amerického CarBuzz. Oficiálne túto informáciu Ford však zatiaľ nepotvrdil, no na verejnosť sa už stihli dostať nákresy, ktoré by mali byť súčasťou žiadosti na americký patentový úrad USPTO.
Tretia náprava by sa dala na vozidlo nainštalovať aj dodatočne a rozhodne by neslúžila primárne na zlepšenie prejazdnosti terénom. Hlavným motívom zostáva zvýšenie nosnosti obľúbeného pick-upu. Istým spôsobom by tak mohla prídavná tretia náprava poslúžiť aj ako náhrada za pomerne finančne náročný balíček úprav s názvom Heavy Payload Package.
Pomôže ešte viac atraktivite
Prídavná náprava by však ale nemala byť prepojená na pohonné ústrojenstvo. To otvára možnosť pohonu vlastným elektromotorom. Tento elektromotor by následne mohol brať energiu z malej batérie a pri veľkom zaťažení by tak mohol poskytnúť rýchly nástup dodatočného krútiaceho momentu. Celkovo táto koncepcia pôsobí veľmi zaujímavo a realizovateľne.
Všetko so sebou však prináša aj kopec otáznikov. Najmä čo sa týka prispôsobenia nákladného priestoru a rovnako aj karosérie ako takej. Rovnako sa predpokladá, že inštalácia tretej nápravy by už bola nenávratná k pôvodnému stavu. Ford by tým mohol docieliť zvýšenie nosnosti svojich modelov, a tak aj ich atraktivitu a využiteľnosť.

Tak sa teda ukáž
Na druhej strane, pre niektorých jedincov by Ford F-150 6×6 mohol poslúžiť ako skvelý prostriedok na „seba prezentáciu“. Stále však existuje aj možnosť, že tento patent zostane nevyužitý. A ak sa aj rozhodne Ford realizovať akékoľvek zmeny spojené s modelom F-150, pre nás v Európe zostáva tento model stále nedostupný.











































